日本非常重视绿色物流发展,
十多年前,
日本政府出台的
《日本综合物流施策大纲》,
就对绿色物流发展
做出了很多部署与要求。
日本政府推动绿色物流发展中,
积极有为。
出台了很多推动政策,
也通过政府资金
积极扶持企业发展绿色物流!
完全不像一些精英所说,
国外政府不搞什么产业政策,
完全放任自由市场的竞争。
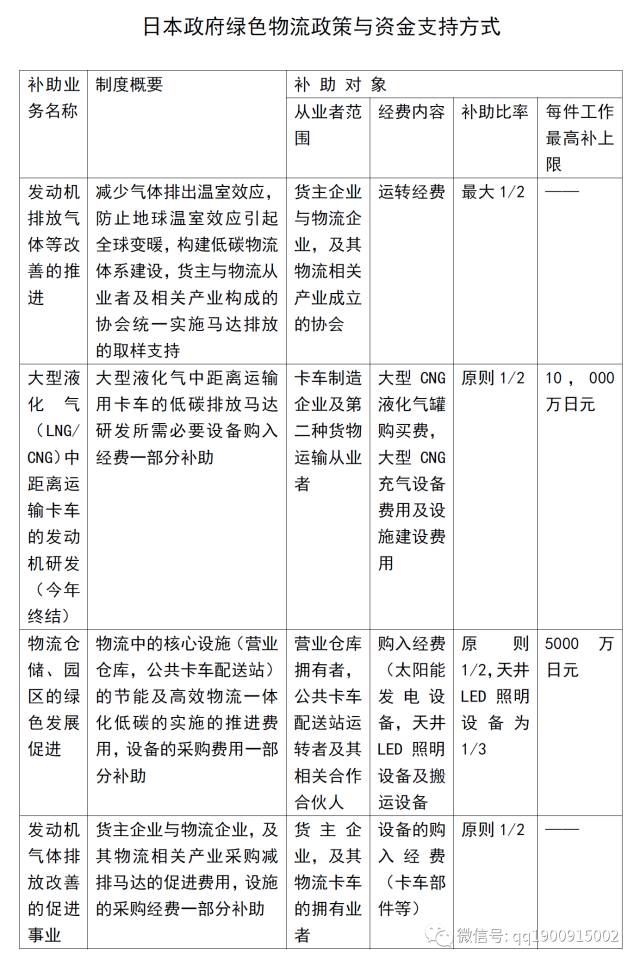
下面就是日本政府
2016年前后出台的绿色物流政策。
从表中可以看到,
日本政府在支持绿色物流发展中,
政府资金的支持力度是很大的。


绿色物流发展
仅仅依靠自由市场的力量
一定会出现市场失灵!
因为发展绿色物流
需要企业付出代价,
需要企业增加投入,
而市场经济竞争中,
企业是要以经济效益为主导的。
日本在推进绿色物流发展
采取了很多措施。
下面是日本企业绿色包装措施

下面是日本仓库通过
屋顶光伏发电
和仓库采用LED照明技术
实现绿色发展的措施

托盘的循环共用系统
也是日本绿色物流发展模式。

日本生产塑料托盘
鼓励废物利用,
用废旧塑料生产塑料托盘。
通过技术创新,
让废旧塑料生产的托盘
具备更好的性能和质量。

日本企业
在物流系统中
通过对输送分拣线等系统的
动力技术改进
可以降低大量的电能消耗。

日本物流系统,
通过导入自动包装设备,
大幅度减少缓冲材料消耗,
大量减少了包装垃圾。

日本企业采用的AUTSTORE,
高密度小件存储的自动化仓库。
节省大量空间,
提升了物流效率。
对这种黑科技,
老王微信号
明天将转载专门文章介绍,
这里就不展开了!

日本政府出台绿色物流政策,
实施政府财政补贴,
鼓励企业绿色物流创新,
大力推动绿色物流发展,
取得巨大成效。
物流业碳排放水平逐年降低。
老王虽然非常反感小日本的极右势力,
但对小日本推动绿色物流的发展
却非常欣赏。

目前在中国,
国家还没有出台
专门的绿色物流发展政策。
中国仓储与配送协会在商务部支持下,
正大力倡导:
绿色仓储与配送行动计划!
与商务部流通司
联合发布了
《全国仓储与包装绿色化发展指引》。
列入了商贸物流标准化的试点示范支持内容
推动了绿色包装发展。
中国仓储与配送协会
提出的
《中国绿色仓储与配送行动计划》,
是中国绿色物流第一个
可以落地实施的系统的政策解决方案!
行动计划中提出了
绿色物流的四大解决方案
十大重点措施
三大市场机制
第一次让绿色物流理念,
从虚无缥缈的理念到落地实施。
为中国绿色物流发展做出了贡献。
为了我们的蓝天,
老王在这里也呼吁:
中国政府应该出台
绿色物流产业政策,
大力发展绿色物流产业!
新时代鞋服物流与供应链面临的变革和挑战03月07日 20:38
点赞:这个双11,物流大佬一起做了这件事11月22日 21:43
物流管理机构及政策分布概览12月04日 14:10
盘点:2017中国零售业十大事件12月12日 13:57
2017年中国零售电商十大热点事件点评12月28日 09:58