物流中心组织架构是无形的管理体系的骨架,对于整个物流中心的工作任务如何进行分工、分组和协调合作进行了宏观定义。任何一个物流中心的运营体系建设,组织架构的设计是第一要素,专业的物流咨询公司或专业的管理层会根据当前的业务现状、人力资源现状以及未来业务发展需求设计出科学的组织架构。
某集团多个物流中心的组织架构:
某省级物流中心组织架构:
从以上两个物流中心的组织架构设计图可以看出,不同的业务环境下有中不同的物流中心组织架构设置,因此在设计专业物流中心时需要专业的顾问团队对现状和未来发展进行详细的调研才能够设计出就有科学的组织架构。
岗位职责:
岗位:是组织为完成某项任务而确立的,由工种、职务、职称和等级内容组成。
职责:是职务与责任的统一,由授权范围和相应的责任两部分组成。
岗位职责是将两者要素融为一体。建立岗位职责是在物流中心发展战略的进一步实现步骤的推进,支持整个物流中心核心业务能力的培养,建立规范的管理模式,建设的过程中需要具有可操作性、可行性、可延续性等。因此无论是物流中心、第三方面物流企业、企业物流,其岗位职责都是个性化的,需要量身定制。诸多物流运作现场因为职责不清,在信息传递、责任交割、事故处理、成本控制等等领域付出了高额的代价,因此在设计规划物流中心时,岗位职责的科学、规范建立是物流中心成功建设的关键之一。
作业流程:
物流中心正常运营的实现必须以流程为核心,通过在流程使作业现场的人、信息(计划、作业信息)、设备、岗位职责、绩效等一些相关联。
制定科学的流程具有如下价值:
流程是应该对管理制度在操作层面上的细化,是一个行为导引,指导团队成员如何办成一件事情,或者遇到问题如何处理。提前制定好的立项流程、变更流程、沟通流程、文档管理流程等也能避免管理中的混乱。流程是促进管理体系建设和规范的重要部分。
流程可以描述相关部门和角色的权力和职责。因为流程里面都会有清晰的审批人(权力)和执行人(职责),这样就在操作层面明晰了相关部门的权力与职责的界限。
作业流程具有防范风险的控制作用。
如何建设作业流程:既然流程有这些作用,那我们应该如何建立流程呢?我们经常听到类似的新闻,某公司想改善管理,规范流程,于是将一些著名、先进企业作为模板,学习和copy他们的管理流程。但是他们在考察学习的过程中,往往只注重流程本身,却忽视了这些流程产生的历史背景、企业文化、经营性质等重要信息。实际上,不同行业、不同的业务、不同文化、不同的员工素质,流程都不一样。同时,流程的建立也要注重成本和效益。
作业流程的运用:流程的建设不是一气呵成,流程有其历史背景、企业文化背景等,因而任何流程都有其时效性,是动态的,需要根据周围环境的变化而变化。这就要求流程的制定者不断监控和评估流程的执行情况,观察流程制定时的依据是否还存在,不能觉得流程制定推行完毕就万事大吉。流程是活的,是实现企业目标的一个工具,只有摸透了流程的本质,运用起来才会得心应手。
物流中心的作业流程与岗位职责是相互依托、相互牵制、缺一不可的运营体系的重要组成,在新物流中心的建设或者原物流中心的升级优化,都需要对流程的规划设计与整合,是整个供应链的血脉。
绩效考核指标(KPI)
专业定义为“关键业绩指标(Key Performance Indicators)”,企业的生产过程是劳动者运用劳动工具改变劳动对象的过程。在企业生产的三个基本要素(劳动力、劳动资料、劳动对象)中,劳动力是最重要的因素,正确的统计、分析、预测劳动生产力指标,对于企业有序地组织生产、充分开发、合理利用人力资源有着重要意义。
作为物流中心,为了让员工清楚了解岗位要求的能力,一些成熟的企业会针对各项岗位能力进行量化,制定出相应的关键绩效指标(KPI),以确保员工准确高效执行其岗位职责。从以上的岗位能力分析中,我们可以清晰地知道,有些技能可以通过书本学习获得,如“如何在收发料中做到先进先出(FIFO)”;有些技能则需要经过实践、实训积累,如“如何做到国内/国外货物准时进厂,不早,不晚”。深层了解企业对岗位职责要求背后包含的这些具体岗位能力,我们职业教育的思路会更开阔,目标也会更明确。
确定关键绩效指标有一个重要的SMART原则。SMART是5个英文单词首字母的缩写:
·S代表具体(Specific),指绩效考核要切中特定的工作指标,不能笼统;
·M代表可度量(Measurable),指绩效指标是数量化或者行为化的,验证这些绩效指标的数据或者信息是可以获得的;
·A代表可实现(Attainable),指绩效指标在付出努力的情况下可以实现,避免设立过高或过低的目标;
·R代表现实性(Realistic),指绩效指标是实实在在的,可以证明和观察;
·T代表有时限(Time bound),注重完成绩效指标的特定期限。
物流中心绩效考核指标(KPI)的实用范围:
1、物流中心内部,包括仓储、运输、流通加工、客户服务、成本控制等多个环节;
2、整个供应链的协同单位,上下游合作伙伴、物流分包合作伙伴等。
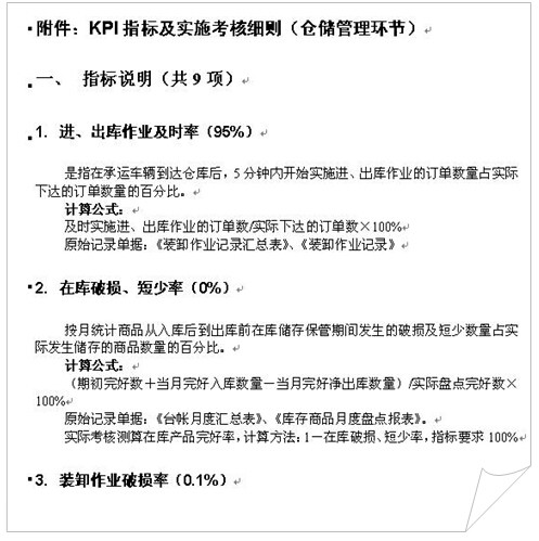
下图为某物流中心绩效考核体系(KPI)建设:

作业手册
物流中心的作业手册是根据物流中心的标准作业程序而建立的,SOP(Standard Operation Procedure)即标准作业程序,是将某一事件的标准操作步骤和要求以统一的格式描述出来,用来指导和规范日常的工作。SOP的精髓,就是将细节进行量化,用更通俗的话来说,SOP就是对某一程序中的关键控制点进行细化和量化。利用SOP的方式建立完善物流中心的作业手册,是现代物流中心发展的必然。
市场全球化、电子商务的逐渐成熟,以及激烈的供应链竞争都促使企业对产品快速交付提出更高的要求,现代物流下的一体化物流、快递等业务都在努力实现产品的快速交付,物流各个环节的运营效率都对整体物流的效率提高起着重要的作用。物流中心的管理是物流系统中作业最繁杂、效率提高空间最大的环节。目前中国的各类物流企业的配送环节大多是人工作业,有些企业具有自动分拣机,但是许多拆包、信息录入、流通加工、包装、装车等作业还是手工作业,很大的原因在于中国很多物流企业都是民营企业,没有能力投资高成本的自动分拣系统和搬运设备,而中国人力成本又低,迫使企业维持现状。但是随着市场需求的增加,物流中心业务量的增加,对物流中心的运作效率提高的需求也就更为迫切,如何在不增加投资的情况下提高配送中心的效率成为物流企业目前关心的问题。借助于工业工程的工作研究、人因工程、质量管理等方法可以帮助企业在不增加投资的情况下,通过优化流程、优化动作来实现运作效率提高和质量提高,而标准操作规程(sop)是综合这些理论和知识,对作业层效率提高有积极作用的一种有效方法。
因此在物流中心建设中作业手册的价值对物流中心的高效率、低成本运营有着直接的关系。
新时代鞋服物流与供应链面临的变革和挑战03月07日 20:38
点赞:这个双11,物流大佬一起做了这件事11月22日 21:43
物流管理机构及政策分布概览12月04日 14:10
盘点:2017中国零售业十大事件12月12日 13:57
2017年中国零售电商十大热点事件点评12月28日 09:58